澳门太阳成集团
首页
学院概况
机构设置
师资队伍
本科教育
研究生培养
学科建设与科研
党建工作
学生工作
International Education
院长书记信箱
学院新闻
今天是:2015年3月4日 星期三 欢迎光临澳门太阳成集团!
学生工作
当前位置:
首页
>>
学生工作
>>
正文
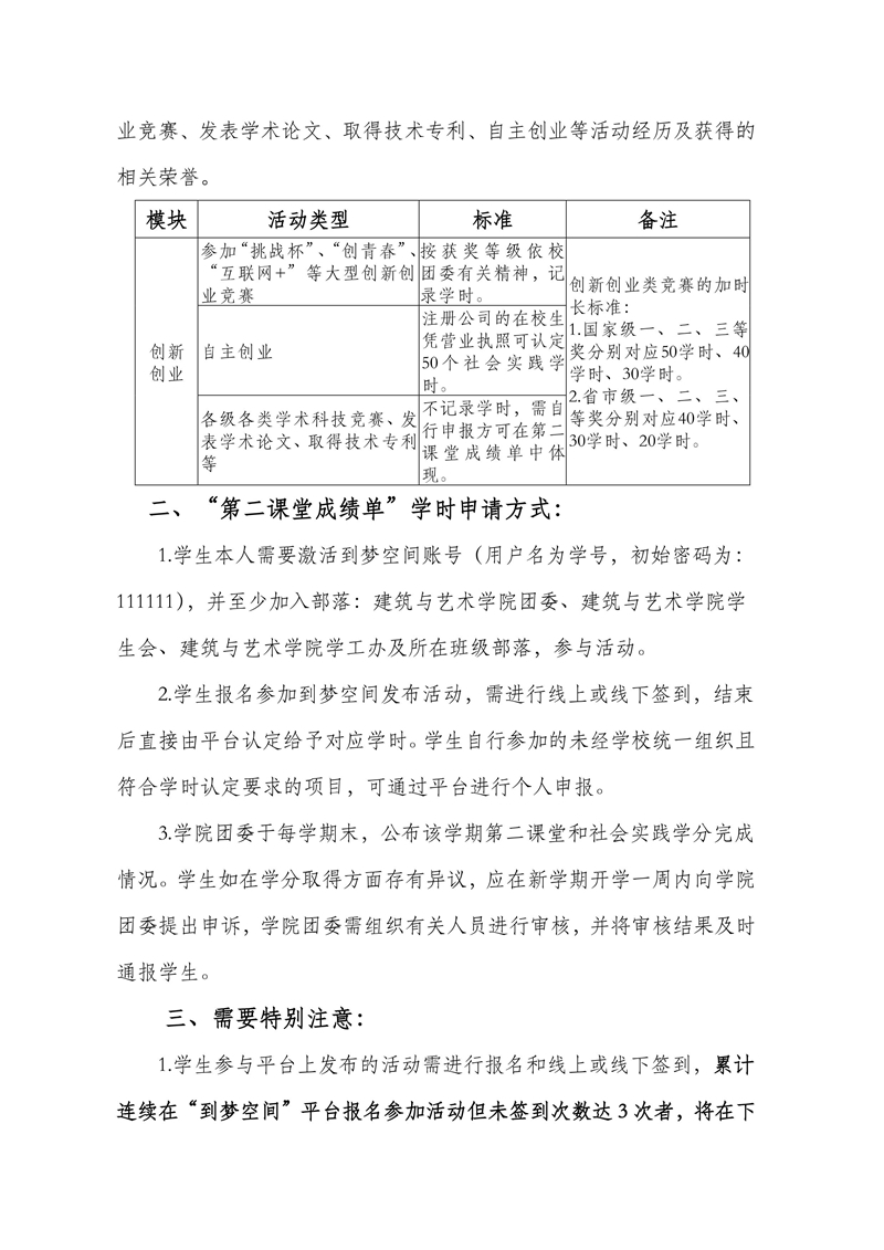
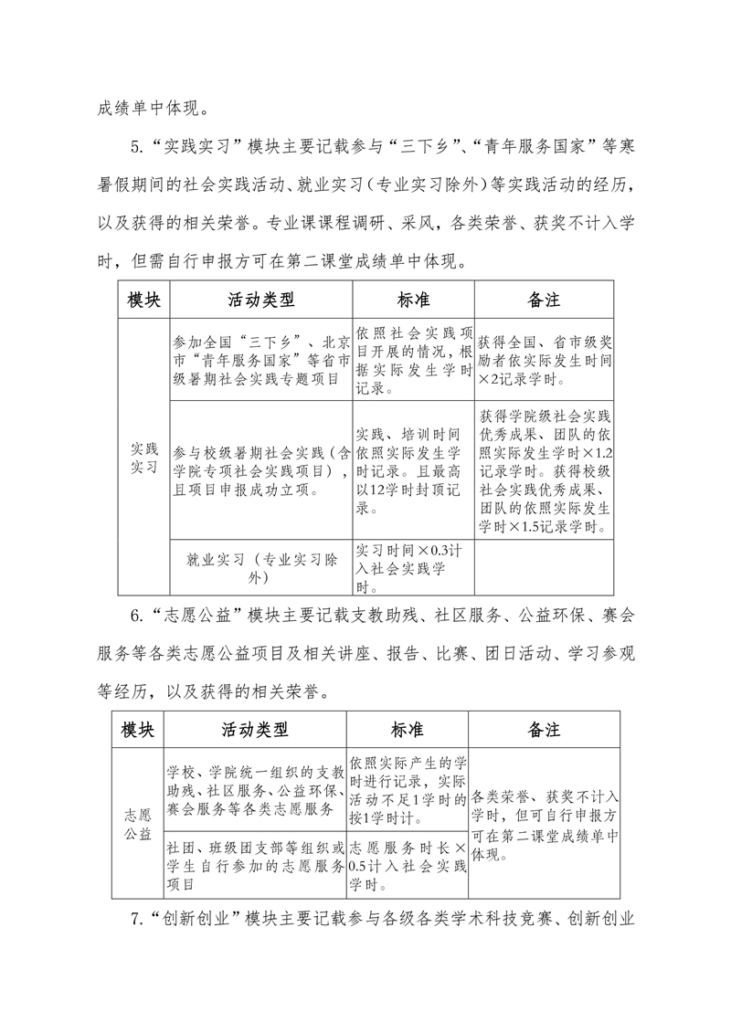
建艺团发〔2018〕16号--澳门太阳成集团“第二课堂成绩单”学分(学时)认定细则(试行)
来源:
发布时间:
2019-05-24 09:54:52
阅览次数:
【
打印
】 【
关闭
】